WildCat FM /technical station. attic of station's chief
Does not it like the sound of the modulator to technological of authorities charge recently ?
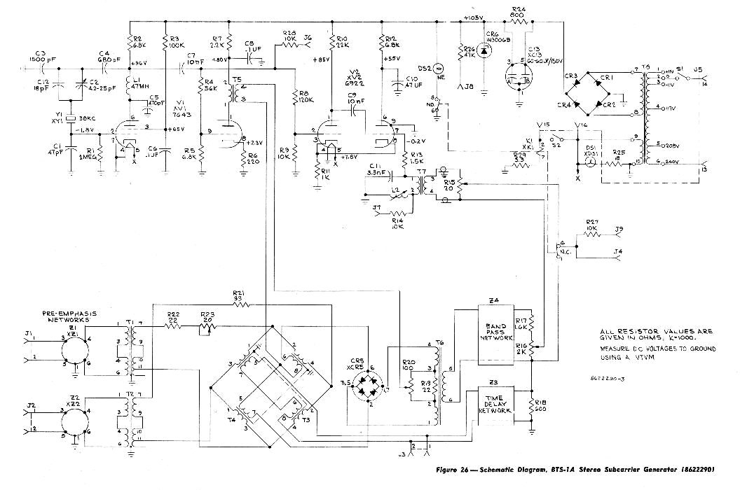
it enjoys the sight, and for me, RCA BTS-1A that RCA made the is especially wonderful, and active FM stereo modulator at that time at the time of authorized FM stereo broadcasting by FCC in 1961 such as the drawings of various modulators in old times. Anything is neither added, anything is not pulled, and and, it is and fills all necessary standards. A simple design that excludes all useless things is wonderful. Even such a thing with a professional broadcasting equipment. it seems to talk about this modulator to us exceeding the flow at time. When the circuit chart is seen, what sound is mysterious because it
is possible doing to imagine it.
Modulators before MPX of the switching method is developed are the matrix all
methods. The matrix that used the transformer and Ring modulator were main
currents, and NHK also was using the modulator that looked alike ahead for a
moment when initial. The modulator of a no bur and the matrix method to use the
transformer similarly is extremely simple designs in the vacuum tube. it is a
generation circuit of the sub career and the pilot signal, and the the lower is
basic parts of the modulator, and the upper row in the circuit chart of making to
IC and the circuit of the upper row are simplified to 1/4 or 1/5, and the generation
circuit of the pilot signal is drying if present though it is a very simple design.
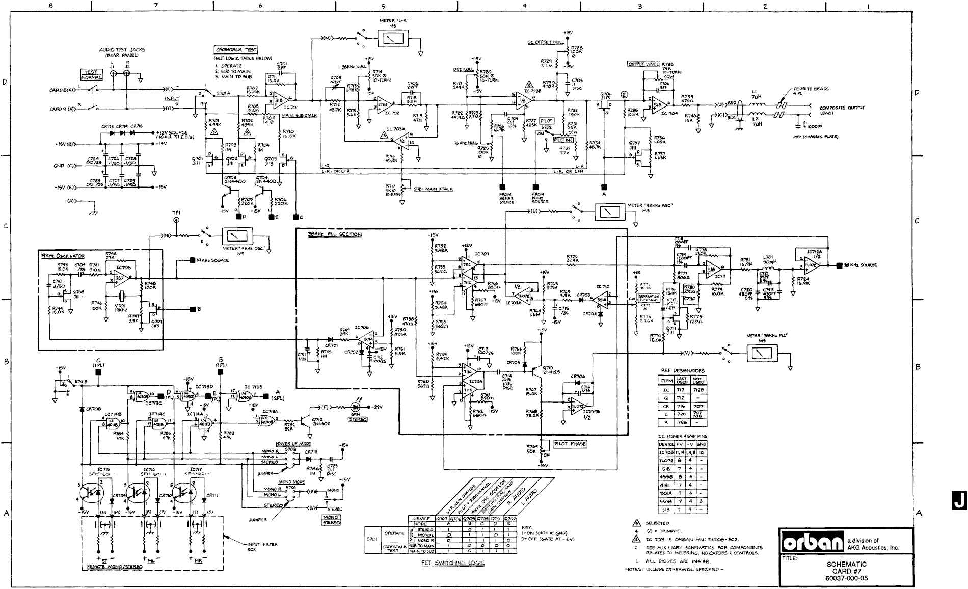
The modulator part of sound processor orban optimod 8100 that takes the world by storm ahead seems not to be known for a moment to things except hiding in the shadow of the processor. Card # 7 is a modulator, the circuit of the matrix method to use the operational amplifier is a simple surprisingly design, and if PLL is excluded, a basic part is composed of the operational amplifier about five. it simplifies to the point where a necessary part is destroyed like a toy FM transmitter, there is that adds unnecessary accessories that attract attention, and it doesn't exist in the thing. it is a thing that the thing that keeps all basic parts and is composed simply should mention specially as a professional machine. it is said that the number of parts is small, and as for the thing, the cause of the breakdown is reduced by half and the sound doesn't collapse because passing an active element is few recalling the thing when recorder AMPEX for the professional and the circuit chart of DENON were seen in old times, and having only of about 1/3 of the public welfare machines the circuit component, it is true not to permit unnecessary interrupt to the circuit either so that the professional machine may not need the accessories circuit that the amateur likes at all and improve a basic performance. it seems to be common in now and old times and to need to say that
only a simple design that excludes a useless thing is a professional broadcasting equipment.
|
| document of yamamoto by WildCat FM |

| jumps to the top page. | returns on the menu page. |
2003/07/03 last modified on 2005/10/04
![]() |